
日前,四川锦江电子医疗器械科技股份有限公司(下称“锦江电子”)向证监局递交了IPO辅导备案申请。
这是锦江电子三年内二度启动IPO。
早在2023年6月,锦江电子就曾向科创板发起冲刺,但仅经历1轮问询便撤回了IPO申请,宣告IPO终止审核。
锦江电子两度IPO的保荐机构均为中信证券。
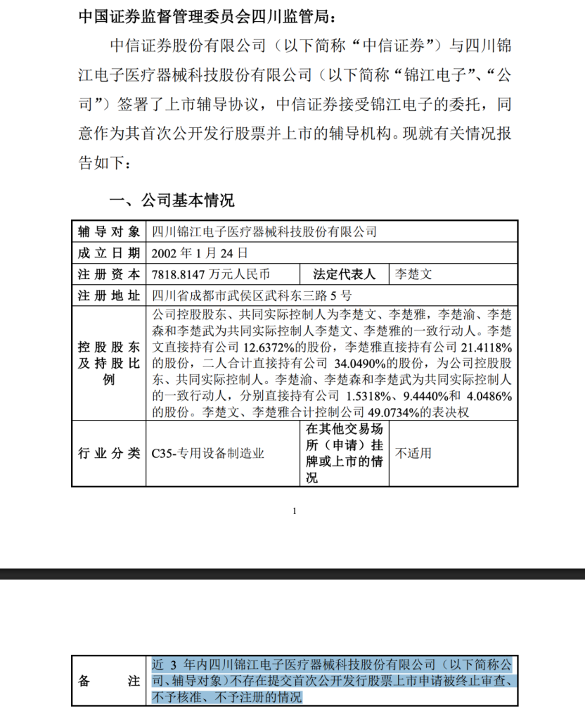
诡异的是,中信证券却在锦江电子IPO辅导材料备注中称“近3年内锦江电子不存在提交首次公开发行股票上市申请被终止审查、不予核准、不予注册的情况。”
按照惯例,如果一家公司3年内二度启动IPO,则保荐机构会在辅导材料的备注一览清晰列示该公司过往申报IPO的情况。
例如同是中信证券的IPO辅导项目,艾柯医疗器械(北京)股份有限公司(下称“艾柯医”)亦是二度冲刺IPO,辅导材料的备注中清晰列示“2023年4月20日公司向上海证券交易所科创板申报的上市申请获受理,后因市场环境变化,公司撤回前次上市申请,并于2024年4月11日收到上海证券交易所终止审核的决定。”
备注信息的反差,给市场带来了更多不解。
为何针对同样是二度 IPO情形,中信证券作为同一保荐机构,对艾柯医疗详尽披露前次IPO撤回及终止审核记录,对锦江电子却在辅导材料中忽略其科创板 IPO终止的公开历史?
披露口径的不一致不仅与行业通行惯例相悖,也给辅导材料信息的准确性带来争议。
此外,据中信证券的规划,预计锦江电子明年3-4月完成辅导,有望迈向申报第一步。
锦江电子主攻电生理三维标测系统及导管、射频消融以及各类耗材等产品,最具创新意义的是其脉冲电场消融系统(下称“PFA”),2024年获得国家药监局批准上市,成为国内PFA领域首家获得上市批准的产品。
PFA是对现有消融手术的一大颠覆。
目前三维系统一般配备射频和冷冻消融导管,这也是主流的手术方式。但这两种手术方式的消融能量不具备组织选择性,容易造成血栓、肺静脉狭窄等各类并发症。
相比之下,几乎不产生热能的PFA则具备治疗时间短、消融速度快等优势,保证精准的同时还能降低对周围组织的损害以减少并发症的风险。
但PFA的市场正面临更多竞争。2024年末以来惠泰医疗(688617.SH)、艾科脉等多家国内的医疗器械企业的PFA产品均获批上市。
这或许都给锦江电子PFA商业化带来更多挑战。
风险提示及免责条款市场有风险,投资需谨慎。本文不构成个人投资建议,也未考虑到个别用户特殊的投资目标、财务状况或需要。用户应考虑本文中的任何意见、观点或结论是否符合其特定状况。据此投资,责任自负。
海量资讯、精准解读,尽在新浪财经APP
盈透证券提示:文章来自网络,不代表本站观点。